名单揭晓
首届湖湘书风学术研讨会拟获奖、入选论文公示
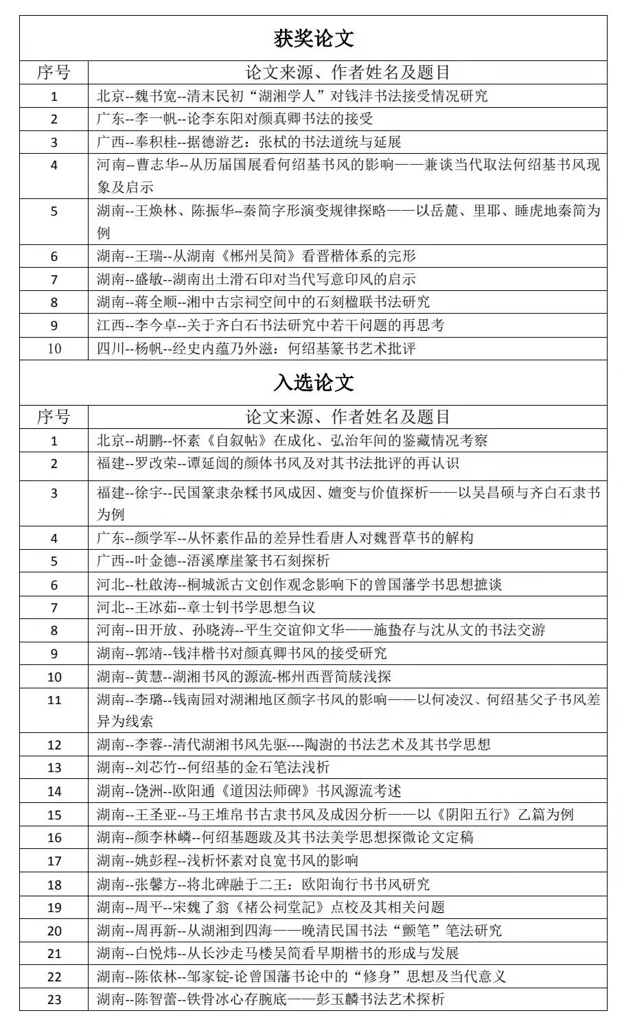
由湖南省书法家协会、湖南第一师范学院主办,湖南第一师范学院美术与设计学院、湖南省书法家协会学术委员会承办的首届湖湘书风学术研讨会论文经线上初评、复评和线下终评。从来自全国17个省市及国外的有效稿件109篇中评出拟获奖论文10篇,入选论文40篇。现将获奖、入选论文公示如下。
本名单为公示名单,公示期为2021年12月28至2022年1月3日,共7天。公示期间,如发现代笔、抄袭、剽窃等违规现象,可向湖南省书法家协会举报;公示期结束后,仍可对上述违规现象进行举报,举报材料要求信息准确,事实清楚,湖南省书法家协会将依照相关规定调查处理。
材料请寄:湖南省长沙市芙蓉区八一路227号湖南省书法家协会
联系电话:0731-84582633
邮编:410001
湖南省书法家协会
2021年12月28日
备注:国内论文名单按省份首字母排序

